近日,2018年度国家社科基金项目、全国教科规划项目评审结果相继公布,我校共有11个项目获立项资助,总立项数位居全省高校第9位。其中9个项目获得国家社科基金项目立项,2个项目获得全国教科规划项目立项。全国教科规划项目立项数在全省高校位居第5位,在全国高校中排名第40位。
又讯 近日,教育部公布2018年度教育部人文社科基金项目评审结果,我校11个项目获立项资助。其中规划基金项目4项、青年基金项目6项、示范优秀教学科研团队建设项目1项。立项数在省内高校排第11位,在全国高校中排第79位。
(唐新林)
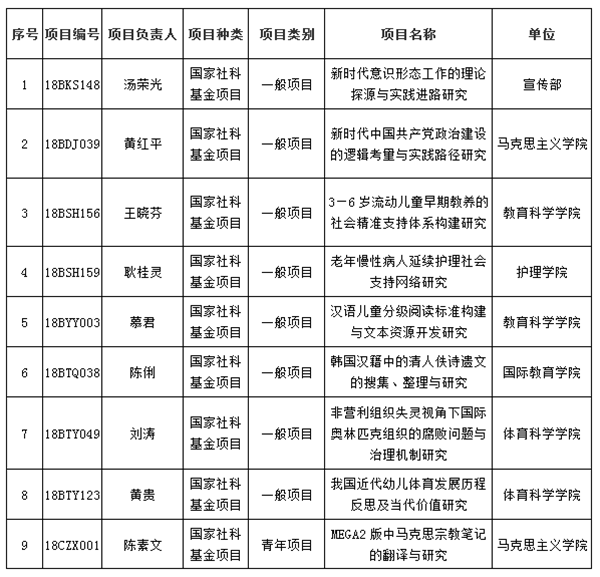
我校2018年度国家社科基金项目立项名单。

我校2018年度全国教科规划项目立项名单。

我校2018年度教育部人文社科基金项目立项名单。

文字作者:
图片作者:
责任编辑:


