近日,第十二届“挑战杯”江苏省大学生创业计划竞赛决赛成绩公布,我校获得2金4银3铜的好成绩。省赛期间,校党委常委、副校长侯文华到我校答辩场地看望慰问参赛师生并指导参赛作品。
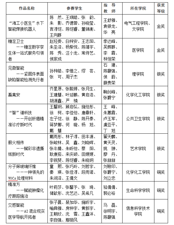
本届竞赛共吸引全省高校50余万人、超10万个项目参与,参赛学校、学生和作品数均创历届之最。其中,来自江苏全省218所高校的662件作品进入省级初赛,经过预赛网评选拔,最终共129所学校的373件作品入围决赛。大赛共评出金奖作品103件;银奖作品231件;铜奖作品255件。我校电气工程学院、文学院作品《“海工小医生”水下智能焊接机器人》、医学院作品《糖足卫士——糖足数字孪生体一站式服务引领者》获金奖;理学院作品《见微智能——紧固件表面缺陷智能检测先行者》、化学化工学院作品《畜禽安》、公共卫生学院作品《“智”谱科技——开创肝癌精准诊疗新时代》、艺术学院作品《薪火相传——赋彩非遗撕纸新时代》获银奖;化学化工学院作品《分子筛玻璃纤维——一种领先的VOCs处理材料》、生命科学学院作品《精准方——赋能肿瘤化疗跟踪施治》、信息科学技术学院作品《交感智能——AI混合现实医学导航开拓者》获铜奖。
“挑战杯”江苏省大学生创业计划竞赛是一项具有导向性、示范性、实践性和群众性的创业交流活动,每两年举办一届。本届竞赛由共青团江苏省委、江苏省教育厅、江苏省人力资源和社会保障厅、江苏省科学技术协会、江苏省学生联合会和盐城市人民政府主办,盐城师范学院承办。大赛以“青春勇挑战,创新向未来”为主题,聚焦“创新、协调、绿色、开放、共享”新发展理念,分为普通高校和职业院校两大类别,设置“科技创新和未来产业、乡村振兴和农业农村现代化、社会治理和公共服务、生态环保和可持续发展、文化创意和区域合作”五个主题赛道。
省级决赛采用“云端”+线下的形式进行,信息化中心、后勤保障部为赛事提供了全力保障。
(汤小松)
获奖名单

校党委常委、副校长侯文华看望慰问参赛师生。



